学校法人共立学園新光明池幼稚園

2026年度 募集要項
Total pages [ 16Page ]
« Last update » 2026/01/08
2026年度 募集要項
19
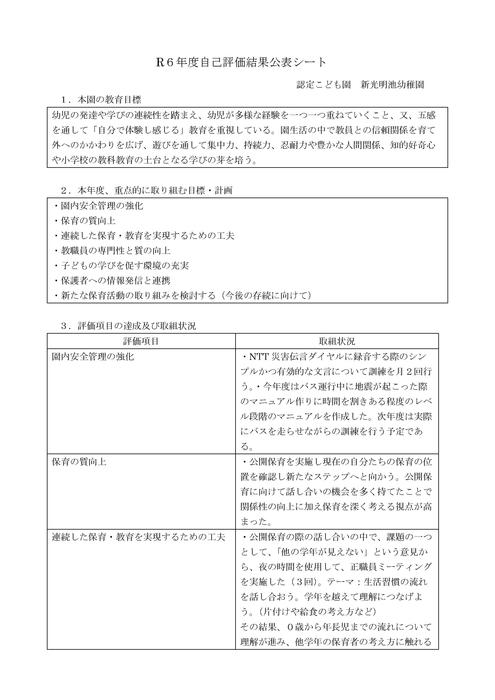
R6学校評価
Total pages [ 3Page ]
« Last update » 2026/01/08
R6学校評価
21
  • thumbnail
  • thumbnail

Search within page