2023年度第39回
  • 1
  • 2-3
  • 4-5
  • 6-7
  • 8-9
  • 10-11
  • 12-13
  • 14-15
  • 16-17
  • 18-19
  • 20-21
  • 22-23
  • 24-25
  • 26-27
  • 28-29
  • 30-31
  • 32-33
  • 34-35
  • 36-37
  • 38-39
  • 40-41
  • 42-43
  • 44-45
  • 46-47
  • 48-49
  • 50-51
  • 52-53
  • 54-55
  • 56-57
  • 58-59
  • 60-61
  • 62-63
  • 64-65
  • 66-67
  • 68-69
  • 70-71
  • 72-73
  • 74-75
  • 76-77
  • 78-79
  • 80-81
  • 82-83
  • 84-85
  • 86-87
  • 88-89
  • 90-91
  • 92-93
  • 94-95
  • 96-97
  • 98-99
  • 100-101
  • 102-103
  • 104-105
  • 106-107
  • 108-109
  • 110-111
  • 112-113
  • 114-115
  • 116-117
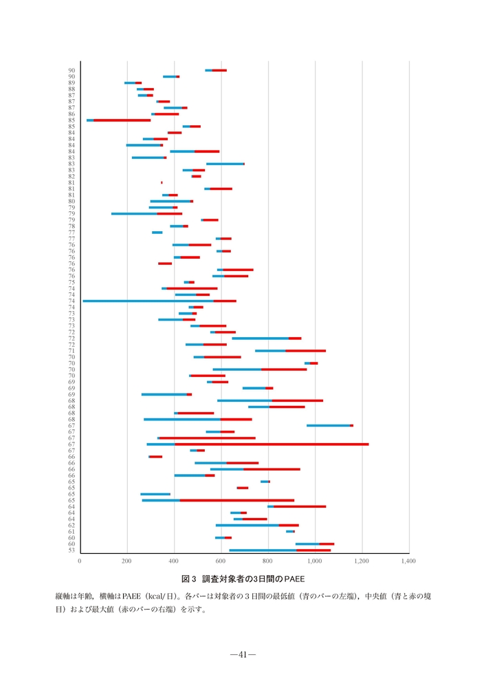
  • 118